Logiciel de Décharge de la Batterie

Décharge de la Batterie

Analyse de Décharge de la Batterie

Simulez des Conditions de Fonctionnement Réelles

Le module d'analyse des décharges de batterie vérifie les performances d'une batterie existante ou dimensionnée en simulant des situations telles que des arrêts et des conditions d'urgence.

Battery Discharge & Sizing

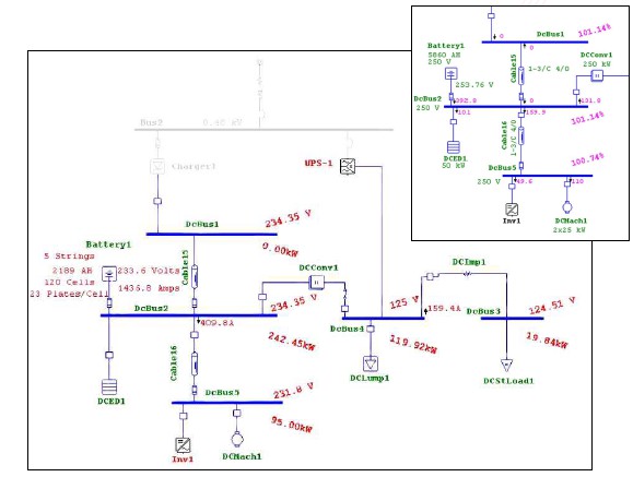
Le module calcule la capacité de la batterie, la tension, le courant et la puissance de sortie lorsque la batterie se décharge pendant un cycle de fonctionnement. Le cycle de charge de la batterie peut être calculé à partir de la somme des courants de charge ou des calculs de flux de charge. 

Lorsque le cycle de service de la batterie est calculé à partir du flux de charge, l'Analyse de Décharge de la Batterie fournit également la tension des jeux de barres et la puissance des branches ainsi que les résultats de sortie de la batterie.

Plusieurs facteurs de correction utilisés dans le calcul du dimensionnement de la batterie tels que la température de la batterie, le vieillissement et la capacité initiale qui peuvent également être pris en compte dans les calculs de décharge de la batterie.

Fonctionnalités Clés du Logiciel de Décharge de la Batterie

  • Normes IEEE 308, 485, 946
  • Systèmes CA, CC intégrés & Schéma du Système de Contrôle
  • Simulation de décharge de la batterie
  • Décharge via un flux de charge CC ou une somme de cycles de service
  • Prise en compte des chutes & pertes de tension
  • Modèles de systèmes de contrôle & électriques CC Classés 1E
  • Simulation du système de contrôle avec tension de décharge de la batterie
  • Facteur de diversité du cycle de service
  • Chargez le type de modèle selon les caractéristiques de fonctionnement
  • Cycle de service de la batterie calculé à partir de charges individuelles
  • Options pour la batterie & le cycle de charge sur une plage d'1 minute
  • Options multiples sélectionnées par l'utilisateur pour l'interpolation des caractéristiques de la batterie
  • Facteurs de diversité & de correction multiples
  • Tracez la capacité de la batterie, la tension & le courant
  • Tracez la tension des jeux de barres & les flux de charge & de branches
  • Bibliothèque de batteries détaillée
Load Shedding Validation

Capacités du Logiciel de Décharge de la Batterie

  • Méthode du flux de charge (inclut les pertes & chutes de tension)
  • Méthode de somme des cycles de service
  • Vérification automatique des dimensions de la batterie par le biais de la simulation de décharge de la batterie
  • Ajout automatique d'une charge aléatoire à la tension la plus basse relevée aux bornes de la batterie
  • Plusieurs cycles de service de la charge pour simuler différents scénarios concrets
  • Réglage du cycle de service de la charge en fonction de la diversité des charges & des facteurs de correction de la batterie
  • Nombre illimité de configurations système pour simuler facilement différentes conditions d'urgence
Discharge Battery Capacity Plot

Traçage

  • Tension de la batterie, Ampérage & Ah (Ampères par heure)
  • Cycle de service de la batterie (charges aléatoires ou non)
  • Courbes caractéristiques de la batterie
  • Courant de branche & flux de puissance
  • Charge & tension des jeux de barres
  • Zoomez sur n'importe quel niveau de détail
  • Exportez les données vers Microsoft Excel
  • Lignes, barres, 3D & diagrammes de dispersion
  • Modification du texte & des axes

Rapport

  • Cycle de service de la batterie & de la charge
  • Caractéristiques de la batterie
  • Format IEEE 485
  • Résultats de simulation présentés sous forme de tableau
  • Exportez les schémas unifilaires avec les résultats vers des systèmes CAO tiers
  • Utilisez Crystal Reports pour des rapports en couleur et personnalisables

Videos

Literature

Battery Sizing and Discharge

Battery Sizing and Discharge

Battery Sizing and Discharge Analysis is used to select the most appropriate battery banks, verify the maximum capability of existing batteries, and easily simulate a wide range of backup, control, and other DC scenarios.

White Papers

Formations et événements

ETAP Training

Formations et événements

Obtenez un aperçu approfondi de nos logiciels d'ingénierie électrique en demandant une formation qui vous convient.

Découvrir maintenant

Explore ETAP Today

Découvrez ETAP aujourd'hui

Testez ETAP gratuitement pendant 30 jours pour découvrir par vous-même les capacités des solutions ETAP. Essayez la vaste collection de modules et de résultats d'analyse d'ETAP sur cette plateforme de démonstration basée sur le cloud, à tout moment et en tout lieu.

Commencez votre démo en ligne dès aujourd'hui !